• Главная
  • Памятка по работе с информационными ресурсами

Памятка по работе с информационными ресурсами

Документ предназначен для новых сотрудников и повышения знаний действующих при работе с информационными системами. Памятка основана на часто возникающих вопросах, однако не включает в себя информацию о специализированных программах или работе в 1С.

Основные разделы


Организационные вопросы

За работу информационных систем в компании отвечает Департамент автоматизации бизнеса и информационной безопасности (IT департамент). В IT департамент входят три отдела: отдел системного администрирования, отдел 1С разработок, отдел веб-разработок. Очень важно направлять обращение сотрудникам подходящего отдела, иначе решение проблемы может затянуться.

Обращение в IT департамент

Время работы

Время работы

Время работы IT департамента по рабочим дням с 9.00 по 18.00 МСК. Заявки, поданные после 18.00, обрабатываются на следующий день. В экстренных случаях, после 18.00 заявку подает руководитель отдела или директор ОП.


Важно

Важно

Все обращения, кроме случаев недоступности почты или интернета, должны отправляться на эл. почту servicedesk@uvk-consult.ru. По мере решения обращения инициатор будет информироваться эл. письмом. Инициатор может вносить комментарии и дополнения в рамках обращения. Для этого необходимо ответить на письмо, не меняя темы сообщения.

Сообщения в общих чатах Skype и Bitrix читаются, но их выполнение имеет очень низкий приоритет. Открытие обращения личными сообщениями в Skype или на почту будет игнорироваться. Если не работает почта или отсутствует интернет, необходимо отправить обращение в общий чат «Helpdesk» в Skype.

Все обращения по работе программы 1С просьба присылать на почту 1C@uvk-consult.ru или в Skype общий чат «Всё об 1С».


Информация

Информация

При обращении в IT департамент следует учитывать следующее:
  • Обращение должно быть адресовано сотруднику, который компетентен её решить. Например, программист 1С не может настроить принтер; системный администратор не может настроить отчет в 1С.
  • Следует избегать обращения на личную почту или Skype. У сотрудника могут быть более приоритетные задачи или он может находиться в отпуске. Обращение может «зависнуть».
  • Заявки, направленные в IT департамент, имеют различный приоритет. Это означает, что инцидент с почтовым сервером выше по приоритету, чем настройка нового принтера.
  • Обращение должно содержать: ФИО и должность сотрудника, контактные данные, название рабочего места или оборудования, подробное описание проблемы или запрос. При возникновении проблем с 1С следует указать полный номер документа, как текст, но не в виде изображения, а также имя базы 1С.
  • Решение о ремонте, замене или вызове сервисного инженера обязательно согласуется с сотрудниками отдела системного администрирования.
  • Правильное обращение в IT департамент
  • Обращение, направленное на почту servicedesk@uvk-consult.ru: «Здравствуйте! Я менеджер по клиентам ОП Москва Петров Петр Петрович. Прошу устранить неисправность многофункционального устройства Kyosera 2045 с адресом 10.0.0.41. Ошибка на экране: Замените термопленку.»
  • Обращение на почту servicedesk: «Добрый день, прошу обновить Skype, ID 239847265, пароль hjt635»
  • Сообщение со скриншотом в чат 1С: «Добрый день! Не могу поменять статус документа и записать ответственное лицо, которому документ передан на переоформление, каждый раз выдает следующую ошибку: «…», документ № YSN00000015»
  • Сообщение в чат «HelpDesk» с телефона: «Здравствуйте, в ОП Сочи отсутствует интернет, электричество есть, роутер перезагружали»
  • Неправильное обращение в IT департамент
  • Обращение, направленное на почту системного администратора: «Добрый день! Настройте мне сканер»
  • Звонок Руководителю IT департамента: «У нас не открывается сайт www.ok.ru
  • Обращение на почту servicedesk: «СЕРЕЖА ПОМОГИИИИИ»
  • Сообщение в чат «HelpDesk»: «Помогите, не могу с пдф разобраться»
  • Сообщение в чат 1С: «Не заходит на удалёнку»

1
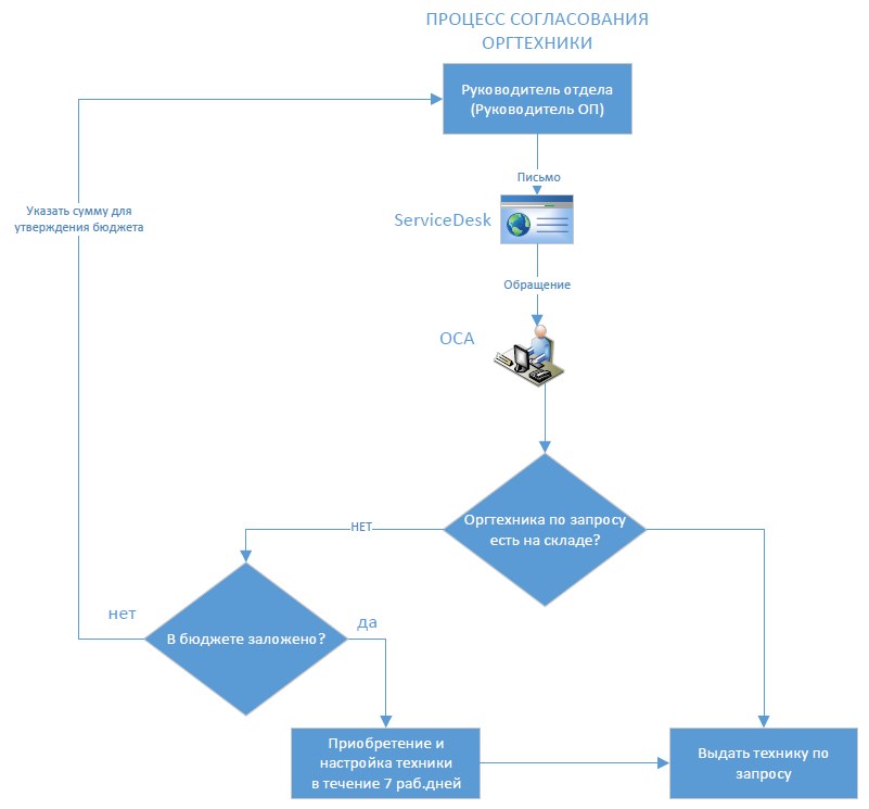
Здесь приведен алгоритм обращения в IT департамент по поводу замены оборудования (компьютер, принтер и т.п.)

Рабочая станция

Рабочая станция – это обычный офисный компьютер с установленной операционной системой Windows. На рабочей станции также установлены программы для работы с офисными документами, документами в формате PDF, браузер, Skype, SIP-клиент (телефония). Настроен принтер и другое периферийное оборудование (сканер, веб-камера, кассовый аппарат и т.д.). Для работы с 1C, почтой и хранения файлов используется терминал (удаленный рабочий стол).

Терминал

При приеме на работу сотруднику на мобильный телефон приходит СМС с логинами и паролями.
СМС

Очень важно!

  • Логин и пароль НЕ СООБЩАТЬ НИКОМУ!
  • Пароли должны быть сложными, т.е. содержать не менее восьми символов, буквы (большие и маленькие), цифры и специальные символы. Пример: X0roshiy_parol1
  • Раз в полгода пароль подлежит ОБЯЗАТЕЛЬНОЙ замене, и не может быть похожим на два предыдущих
  • На ввод пароля выдается пять попыток, после чего учетная запись блокируется на 15 мин. Обращайте внимание на раскладку. Если учетная запись заблокировалась, придется ждать 15мин. Важно! Если учетная запись часто блокируется, возможно, к ней пытаются подобрать пароль. Необходимо сообщить в helpdesk.
Смена пароля
Первый шаг в работе – установка пароля от учетной записи на рабочей станции (локальном компьютере). Для этого необходимо нажать Ctrl+Alt+Del и выбрать «Сменить пароль».

Смена пароля 2
В появившемся окне вносим действующий пароль, во втором поле вносим новый пароль, который придумываем самостоятельно. В последнем поле повторяем придуманный пароль.

Перезагрузка
Для перезагрузки или завершения работы компьютера нажмите «Пуск» и выберите «Завершение работы» или нажмите стрелку вправо и «Перезагрузка»

Блокировка
Когда вы покидаете рабочее место ОБЯЗАТЕЛЬНО блокируйте компьютер комбинацией кнопок Win + L

Ярлык удалёнки
Для продолжения работы нужно запустить ярлык «Подключение к удалённому рабочему столу». Его можно найти по следующему пути: «Пуск» > «Все программы» > «Стандартные» > «Подключение к удалённому рабочему столу». Просто перетащите этот ярлык на Рабочий стол и запустите.

Подключение к удалёнке
В появившемся окне нужно ввести данные из СМС. В поле «Компьютер» вводим длинный набор цифр (RDP в СМС), важно не забыть ввести цифры после двоеточия. Это адрес сервера, он может отличаться от примера.

Подключение к удалёнке 2
В следующем окне выбираем «Другой пользователь» и водим имя пользователя и пароль из СМС. Будьте внимательны, после домена нужно вводить обратный слеш — \

Подключение к удалёнке 3
В появившемся окне поставьте галочку и нажмите «Да»

Верхняя панель
При подключении к удалённому рабочему столу, в верхней части окна отображается панель с несколькими кнопками, с помощью них можно закрепить эту панель, свернуть, изменить размер и закрыть окно «удалёнки».

Смена пароля
Первым шагом, после подключения к удалённому рабочему столу, будет изменение пароля от терминала, для этого следует подключиться к «удалёнке» с текущим паролем и сделать следующее:

Находясь на удалённом рабочем столе, нажмите одновременно Ctrl+Alt+End (не Del). На появившемся экране нажмите «Сменить пароль…»

Смена пароля 2
На следующем экране вводим старый пароль и два раза новый пароль. Нажимаем на стрелку.
Важно

В случае зависания терминала на черном экране нажмите одновременно
«Ctrl» + «Alt» + «End» (не «Del») затем «Отмена».

Для завершения удалённого сеанса, на удалённом рабочем столе нажмите «Пуск» => «Завершение сеанса»


Skype

Skype — это очень быстрый, удобный, доступный и простой способ коммуникации сотрудников. При трудоустройстве сотрудники получают логин и первичный пароль от учетной записи Skype. Пароль подлежит обязательной смене, это очень просто сделать на сайте www.skype.com
1
Зайдите на сайт skype.com, справа вверху нажмите на ссылку «Войти» и выберите пункт «Моя учётная запись»

2
На следующей странице введите свою корпоративную почту и нажмите «Далее»

3
Затем введите текущий пароль и нажмите «Вход», вы попадёте в личный кабинет.

4
Промотайте страницу вниз и выберите пункт «Изменить пароль»

5
На следующей странице выберите первый пункт.

6
В появившейся форме введите адрес своей корпоративной электронной почты и нажмите «Отправить код», не закрывайте браузер.

7
Зайдите на удалённый рабочий стол и откройте Outlook, скопируйте из письма от Microsoft код безопасности.

8
Вернитесь в браузер на локальном рабочем столе и вставьте, скопированный код в поле ввода, затем нажмите «Подтвердить».

9
На следующей странице введите текущий пароль и 2 раза новый, после чего сохраните введённые данные. При следующем запуске Skype введите новый пароль.
Полезное

Существуют некоторые нюансы, которые следует учитывать при использовании Skype.

В Skype отсутствует централизованная адресная книга. Контакт Skype нужного сотрудника можно найти в адресной книге Outlook. Также можно попросить кого-нибудь из коллег переслать нужные контакты.

Одной из удобных функций Skype является демонстрация своего экрана. Чтобы воспользоваться этой функцией, необходимо при активном звонке правой кнопкой мыши нажать на контакте абонента, и выбрать пункт «Демонстрация экрана».

В компании принят ряд правил:
  • В профиль Skype нужно загрузить вашу фотографию, мы хотим видеть с кем общаемся.
  • В графе «Настроение» указывается должность.
  • После получения информации в Skype необходимо дать понять собеседнику, что вы это сообщение получили (допускается ответ «Ok»).

TeamViewer

Для удалённого подключения к рабочим станциям пользователей используется программа TeamViewer, в большинстве случаев она запускается при включении компьютера, однако иногда требуется запустить программу вручную, ярлык программы располагается на локальном рабочем столе либо в меню «Пуск».
1
Иконка программы

2
Для удалённого подключения следует сообщить специалисту технической поддержки ваш ID и пароль в личном сообщении, не в общий чат.

3
В некоторых случаях требуется перезапустить программу, для этого нажмите «Подключение», затем «Выйти из TeamViewer», после чего снова запустите программу.

Печать и сканирование

В нашей компании используется два вида принтеров/многофункциональных устройств, которые отличаются способом подключения. Большая часть принтеров подключена к локальной сети офиса, остальные напрямую к компьютеру с помощью USB-кабеля. Следует учитывать это при использовании принтеров и при обращении за технической поддержкой.
1
Так выглядит кабель и разъём при подключении принтера к локальной сети. Второй конец кабеля должен быть подключен к сетевой розетке или устройству (свитч, роутер и т.п.).

2
Данный кабель используется для подключения принтера непосредственно к USB-порту компьютера. Если принтер подключен по USB, и им пользуется несколько человек, то компьютер должен быть всегда включен (пароль вводить не обязательно).

На компьютере может быть установлено несколько принтеров, один из них можно использовать по умолчанию, остальные выбирать перед печатью.
1
Чтобы установить принтер по умолчанию, нужно зайти в Пуск и запустить Панель управления.

2
В Панели управления выберите пункт «Просмотр устройств и принтеров» либо «Устройства и принтеры»

3
Щёлкните по нужному принтеру правой кнопкой мыши и выберите пункт «Использовать по умолчанию»

Одной из полезнейших функций принтера является двухсторонняя печать. Этот режим настраивается в свойствах принтера и на разных моделях может отличаться. Ниже представлены варианты настроек на принтере HP и Kyocera.
Шаг 1

Шаг 1

Чтобы настроить печать, нужно зайти в «Пуск» и запустить «Панель управления».

Шаг 2

Шаг 2

В «Панели управления» выберите пункт «Просмотр устройств и принтеров» либо «Устройства и принтеры»

Шаг 3

Шаг 3

Щёлкните по нужному принтеру правой кнопкой мыши и выберите пункт «Свойства принтера»

Шаг 4

Шаг 4

В открывшемся окне, на вкладке «Общие» нажмите на кнопку «Настройка…»

Шаг 5 для HP

Шаг 5 для HP

Для принтера HP в следующем окне, на вкладке «Ярлыки» выберите способ двухсторонней печати и нажмите «OK».

Шаг 5 для Kyocera

Шаг 5 для Kyocera

Для принтера «Kyocera» в следующем окне, на вкладке «Основные» выберите способ двухсторонней печати и нажмите «OK»

Полезное
Помимо стандартных принтеров в системе установлены и виртуальные принтеры, например, Foxit Reader PDF Printer. Если отправить на него сразу несколько изображений или документ Word, то они сохранятся в файл PDF.
В зависимости от модели МФУ (принтер со сканером) можно отправлять отсканированные документы как на локальный компьютер, так и на электронную почту. Для сканирования на компьютер с МФУ HP следует запустить программу «HP Scan», ярлык располагается на рабочем столе, просто следуйте инструкции программы. МФУ Kyocera настроены для сканирования на вашу служебную электронную почту. По умолчанию документ будет отправлен в виде PDF файла, однако в «Меню функций» можно выбрать другие форматы.
Шаг 1

Шаг 1

Загрузите оригинал в автоподатчик или планшет сканера. Нажмите кнопку «Отправить» на панели управления МФУ.

Шаг 2

Шаг 2

Затем нажмите «Адресная книга» и кнопками со стрелками выберите нужного получателя.

Шаг 3

Шаг 3

Нажимайте на кнопку «OK» пока на экране МФУ не появится надпись: «Готов к передаче».

Шаг 4

Шаг 4

Затем нажимаем кнопку «Старт».

Важно

Распространённые проблемы при печати документов.

Документ печатается с полосами

Проверьте, нет ли посторонних предметов в принтере. В случае копирования документа, попробуйте распечатать любую страницу с компьютера. Если страница распечаталась без полос, протрите стекло сканера. Если дефекты остались, попробуйте заменить картридж. Не помогло? Направьте обращение на servicedesk@uvk-consult.ru.

Документы отправляются на печать, но не распечатываются

Проверьте, работает ли печать из другой программы. Перезагрузите принтер и компьютер. Проверьте печать на терминале (удаленном рабочем столе) и рабочей станции. Если не работает печать только на терминале, перезайдите на «удалёнку», завершив сеанс через «Пуск» («Пуск» => «Завершение сеанса»).

Замялась бумага

Устраните замятие, используя инструкцию к принтеру, соблюдайте правило: не прилагать чрезмерных усилий, не использовать острых предметов и различных жидкостей! В большинстве принтеров для устранения замятия бумаги нужно нажать рычажки яркого цвета и\или вытащить картридж. В противном случае лист бумаги может порваться, а механизм может выйти из строя.


Электронная почта

Работу с электронной почтой следует начать с создания подписи.
1
Для начала запустите Outlook и нажмите кнопку «Файл» в левом верхнем углу.

2
Затем откройте «Параметры»

3
После чего выберите пункт «Почта» и перейдите в раздел «Подписи»

4
Нажмите «Создать», в появившемся окне введите имя подписи и нажмите «ОК»

5

В текстовом поле «Изменить подпись» введите необходимый текст, сюда можно вставлять изображения и ссылки. Можно создать несколько подписей и назначить их для новых сообщений или для ответов. После изменения текста сохраните подпись и нажмите «ОК»

Теперь при создании нового письма или ответа подпись будет вставлена автоматически.


Важно

Если вам на электронную почту пришло письмо с файлом от незнакомого человека, прежде чем открыть его, обязательно проверьте расширение (несколько символов в конце имени файла после точки).

Ниже перечисленные расширения открывать из почты запрещено:

  • Имя файла.exe
  • Имя-файла.com
  • Имя-файла. application
  • Имя-файла.msi
  • Имя-файла.msp
  • Имя-файла.gadget
  • Имя-файла.scr
  • Имя-файла.hta
  • Имя-файла.msc
  • Имя-файла.cpl
  • Имя-файла.jar
  • Имя-файла.pif
  • Имя-файла.bat
  • Имя-файла.cmd
  • Имя-файла.js

Если вы сомневаетесь в безопасности полученных файлов, перешлите их, не открывая, на почту servicedesk@uvk-consult.ru с просьбой проверить.

Мобильная связь

При поступлении на работу в течении 3-7 рабочих дней сотрудник получает сим-карту корпоративного телефона. Использование личного мобильного номера для общения с контрагентами или клиентами строго запрещено! Обращение на активацию сим-карты передается в IT департамент сотрудником HR, директором ОП или бухгалтером ОП на электронную почту. В письме следует указать ФИО и должность сотрудника (за кем закрепляется номер), а также установленный лимит расходов. Каждому сотруднику присваивается короткий (внутренний) трёхзначный номер. Номер можно уточнить в адресной книге Outlook. Данный номер работает только на корпоративных номерах.

Рекомендации, полезная информация

Полезное
  • Если возникла проблема с локальным компьютером, то, перед обращением в IT департамент, убедитесь, что вы перезагрузили компьютер и проблема осталась.
  • В случае возникновения проблем на удалённом рабочем столе сначала попробуйте завершить удалённый сеанс через «Пуск» и подключиться снова – это быстро, просто и решает многие проблемы.
  • Не печатает принтер – обращайте внимание на ошибки на экране принтера и компьютера.
  • Не игнорируйте сообщения об ошибках, передавайте их при обращении в IT департамент. Фото или скриншот будут очень полезны.
  • Не забывайте указывать ваш ID и пароль из программы TeamViewer при отправке обращения.